当我们聊 Agent 时,我们到底在说什么?
从
LLM、token、prompt到RAG、tool calling、ReAct、memory、orchestration,为初学者画一张从模型到 Agent 系统的概念地图。

刚开始接触 AI 时,最让人头疼的往往不是代码,而是术语。
LLM、token、context window、temperature、tool calling、ReAct、RAG、FileSystem Access、embedding、eval、Agent、prompt、harness、skills、MCP、specs、memory,再加上后面很快会碰到的 inference、structured output、session、state、orchestration、sandbox、guardrails、observability,这些词会在你眼前同时冒出来。
它们看起来都很重要,也确实都很重要。问题在于,如果脑子里还没有一张清晰的地图,这些词就会像散落在桌面上的零件一样:每个都认识一点,但始终拼不成一个完整系统。
这篇文章想做的,就是把这些概念重新整理成一张适合初学者的地图。它不追求教科书式定义最严谨,而追求一件更实用的事:当初学者后面继续学习或者拆解各种 Agent 工程项目时,能始终知道自己正在看哪一层、这个概念到底在解决什么问题。
为什么一开始不要急着“做 Agent”
很多人刚接触 AI 时,都会自然地冒出一个想法:我能不能直接做一个 Agent?
这个冲动没有错,但它很容易让人跳过一个关键阶段:先把概念分层。
因为在今天的 AI 工程里,很多词虽然经常被一起提到,但它们其实不在同一个层面上:
- 有的属于模型本身
- 有的属于能力扩展
- 有的属于系统工程
- 有的属于安全治理和质量保障
如果不先把这些层次拆开,我们就很容易陷入一种典型困境:教程看了不少,术语也见过很多,但一旦真的动手,脑子里仍然是一团模糊的“AI 黑箱”。
所以这篇文章的核心,不是背定义,而是建立一套可复用的理解框架。
第一层:模型层
先从最底层开始。很多概念最后都能追溯到模型层,也就是“模型到底在做什么、怎么做”。
LLM 是什么
LLM 是 Large Language Model 的缩写,中文通常叫“大语言模型”。
最朴素的理解方式是:它是一个在海量文本上训练出来的通用语言系统,能够根据上下文生成接下来最合适的内容。今天常见的 Claude、GPT、Qwen、DeepSeek、Kimi、豆包等,都属于这个范畴。
它之所以重要,是因为它提供了整个 AI 应用的核心能力:
- 理解自然语言
- 生成自然语言
- 解释和编写代码
- 在一定上下文中做推理和规划
从工程角度看,LLM 解决的是“让机器具备通用语言理解与生成能力”这个问题。它不是完整应用,也不是完整 Agent,但它是一切后续能力的引擎。
token 是什么
token 可以理解成模型处理文本时的基本计量单位。它不完全等于“字”,也不完全等于“词”,更像是模型内部切分文本后的片段。
它之所以重要,是因为几乎所有实际问题最后都会落到 token 上:
- 成本和计费
- 上下文容量
- 响应速度
- 日志和监控
很多时候,当我们说“这个 prompt 太长了”,本质上是在说:它占用了太多 token。
context 和 context window 是什么
context 是模型当前能看到的全部上下文内容。它不只是用户这一轮的问题,通常还包括:
system prompt- 历史对话
- 工具执行结果
- 检索回来的知识片段
- 当前任务状态
context window 则是模型一次最多能处理多少上下文的上限,也就是“上下文窗口”。
这个概念特别关键,因为很多 Agent 系统的问题,最后根本不是“模型不够聪明”,而是“上下文管理不够好”。当上下文太长时,系统就必须做取舍:
- 删掉什么
- 总结什么
- 保留什么
- 延迟加载什么
换句话说,context window 回答的是“模型一次最多能看多少”,而上下文管理回答的是“在这有限空间里,什么最值得看”。
temperature 是什么
temperature 可以粗略理解为模型输出的发散程度,或者说随机性。
- 温度低:更稳定、更保守、更可预测
- 温度高:更发散、变化更多、也更容易跑偏
所以它解决的不是“让模型更聪明”,而是“控制模型输出风格和稳定性”。
如果是写代码、抽取结构化字段、生成配置,通常更偏向低温度;如果是脑暴、文案、创意探索,则可以适度提高。
prompt 是什么
很多人把 prompt 理解成“给 AI 提的问题”,这个理解不算错,但远远不够。
在工程里,prompt 更像一份任务说明书。它往往包含:
- 角色设定
- 任务目标
- 上下文资料
- 约束条件
- 输出格式
一个好的 prompt,不是更会说话,而是更会界定边界。它解决的是:如何让模型理解我到底要它做什么。
inference 是什么
inference 通常翻译为“推理”或“推断”,指的是模型真正处理一次请求并生成结果的过程。
你把 prompt 发给模型,模型开始返回内容,这整个过程就是一次 inference。
这个词在工程里很常见,因为它直接关联到:
- 延迟
- 成本
- 并发能力
- 输出稳定性
所以从产品和系统角度看,inference 不是抽象名词,而是“模型真正开始工作时到底发生了什么”。
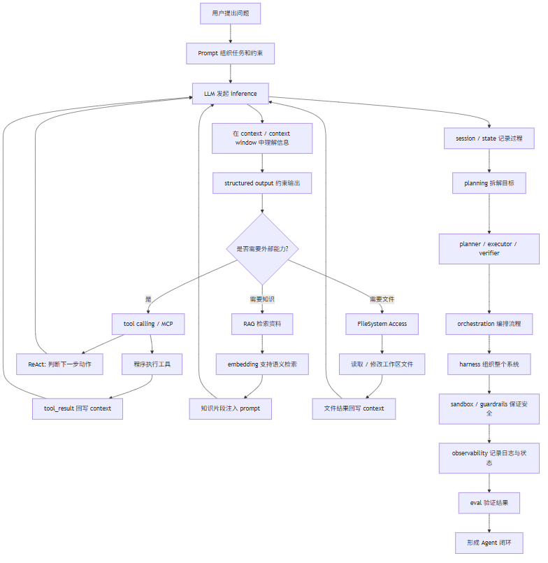
单次 inference 的最小链路
用户输入
->
prompt 组装
->
模型开始 inference
->
生成输出 token
->
返回结果给用户或程序
system prompt、user prompt 和 assistant message
真正写代码之后,我很快发现:只理解 prompt 还不够,还得理解消息在系统里是怎么组织的。
常见的几类消息包括:
system prompt:系统级规则,定义角色、边界和风格user prompt:用户这一轮的真实问题或任务assistant message:模型已经给出的回复tool_result:工具执行之后返回的结果
这些东西会一起组成模型眼中的 context。也就是说,模型很多时候并不是只在看“你这一轮说了什么”,而是在同时看:
- 系统让它成为什么样的角色
- 它前面已经说过什么
- 工具刚刚做了什么
- 当前任务推进到了哪里
这也是为什么只做聊天接口和真正做 Agent,复杂度会差这么多。
structured output 是什么
structured output 指的是让模型按照固定结构输出内容,比如 JSON、字段表、特定 schema。
例如,不是让模型自由发挥地回答:
帮我分析这个报错
而是要求它输出:
{
"root_cause": "",
"severity": "",
"next_action": []
}
它之所以重要,是因为自然语言适合给人看,结构化输出更适合给程序消费。很多 Agent 系统之所以能继续自动往下执行,很大程度上就是因为前一步输出足够结构化,后一步才能稳定接住。
第二层:能力扩展层
只有模型本身,我们最多能做一个“会聊天的系统”。但想做真正有用的 AI 应用,就必须让模型接触真实世界、接触外部知识、接触工具和服务。
tool calling 是什么
tool calling 是让模型在需要时主动调用外部工具的机制。
比如模型自己并不知道当前时间、不能直接读本地文件,也不能真的去执行 Shell 命令。但如果你给它注册了工具:
get_timeread_filerun_bash
那么模型就可以在推理过程中决定:“这个问题我需要先调用某个工具,再根据结果继续回答。”
这里有一个非常重要的职责分工:
- 决定要不要调用工具的是模型
- 真正执行工具的是你的程序
- 把工具结果再喂回模型的,还是你的程序
这一步意味着系统从“只会说”进化到了“能行动”。
tool calling 的最小闭环
用户问题
->
LLM 判断是否需要工具
->
输出 tool call
->
程序执行工具
->
得到 tool_result
->
把 tool_result 塞回 context
->
LLM 继续判断
->
最终回答 / 继续调用工具
ReAct 是什么
ReAct 通常可以理解为 Reason + Act,也就是“边判断、边行动”的一种工作模式。
如果只看 tool calling,我们知道模型可以调用工具;但 ReAct 进一步解释了:模型不是只调用一次工具就结束,而是会根据当前目标、已有信息和工具返回结果,持续决定下一步该做什么。
它的核心节奏通常是:
- 先判断当前问题缺什么信息
- 再决定要不要采取一个动作
- 动作可能是调用工具、读取文件、发起检索
- 拿到结果后继续判断下一步
从这个角度看,tool calling 更像“给模型一只手”,而 ReAct 更像“教模型什么时候伸手、伸完手之后接着做什么”。
需要注意的是,ReAct 并不一定意味着系统要把模型的所有内部思考过程都原样展示出来。很多真实工程实现里,系统会保留“判断-行动-观察-再行动”这个机制,但不会把完整推理文本全部暴露给用户。
所以我更愿意把 ReAct 理解成一种执行模式,而不是一种必须逐字照搬的输出格式。
它和这些概念关系最紧:
- 和
tool calling搭配,形成“思考后行动”的闭环 - 和
FileSystem Access、RAG、MCP搭配,扩展可行动的对象 - 和
session、state搭配,让系统记住自己已经做到哪一步 - 和
Agent搭配,形成持续执行的基本节奏
ReAct 的最小链路
用户问题
->
LLM 判断当前缺什么信息
->
决定一个动作
->
调用工具 / 检索资料 / 访问文件
->
观察返回结果
->
继续判断下一步
->
直到任务完成或停止
MCP 是什么
MCP 通常指 Model Context Protocol。
如果用工程语言来理解,它更像是一层标准化的连接协议,让模型或 Agent 能以更统一的方式接入外部能力,比如:
- 文件系统
- 搜索能力
- 数据源
- 外部服务
- 开发工具
对初学者来说,不一定一开始就要深入协议细节,但可以先把它理解为:一种帮助模型安全、规范连接外部世界的方法。
RAG 是什么
RAG 是 Retrieval-Augmented Generation 的缩写,中文常译为“检索增强生成”。
它的核心思想其实很朴素:先找资料,再生成答案。
比如用户问:“我们公司支付服务的回调字段有哪些?”
如果模型只依赖训练时见过的通用知识,它大概率不知道;但如果系统先去内部文档里检索出相关内容,再把片段拼进上下文,模型就能基于这些资料回答。
RAG 最适合解决的问题包括:
- 私有知识问答
- 最新资料问答
- 模型训练数据之外的问题
- 需要引用具体文档内容的任务
它不是让模型“更聪明”,而是让模型“在回答前先去看正确的资料”。
RAG 的最小链路
用户问题
->
检索器提取关键词 / 向量特征
->
从知识库找相关片段
->
把片段拼进 prompt
->
LLM 基于资料生成答案
embedding 是什么
embedding 通常翻译为“向量表示”。
简单说,它是把一段文本转换成一组数字,让系统可以从“语义相近”的角度比较文本,而不只是按关键词匹配。
比如:
- “怎么给用户发重置密码邮件?”
- “忘记密码的邮件流程在哪里?”
关键词不完全相同,但意思很接近。embedding 的作用,就是帮助系统识别这种“字不一样,但意思差不多”的关系。
在很多 RAG 系统里,embedding 是检索的重要基础,但它不等于 RAG 本身。RAG 是完整流程,embedding 只是其中常见的一种技术手段。
FileSystem Access 是什么
FileSystem Access 可以理解成系统访问文件系统的能力,也就是它能不能读取、列出、创建、修改、删除文件。
这个概念在普通聊天应用里未必那么显眼,但在 coding agent、文档处理 agent、自动化工作流里非常关键。因为对这类系统来说,真实世界的一大块信息就放在文件里:
- 源代码文件
- 配置文件
- 日志文件
- Markdown 文档
- 任务状态文件
所以很多时候,一个 Agent 是否真的“能干活”,区别就在于它是不是拥有某种形式的 FileSystem Access。
它常见的表现形式包括:
read_filewrite_filelist_filesedit_filesearch_in_files
从关系上看,FileSystem Access 往往不是孤立出现的,而是和下面几个概念强关联:
- 它通常通过
tool calling暴露给模型 - 它也可能通过
MCP或其他标准化协议接入 - 它是
harness的关键组成部分 - 它必须受到
sandbox和guardrails的约束
换句话说,RAG 解决的是“让模型先去看资料”,而 FileSystem Access 解决的是“让模型真的碰到项目文件和工作区状态”。
对 coding agent 来说,这一点尤其关键。没有文件系统访问能力,模型顶多只能描述它“应该怎么改”;有了文件系统访问能力,它才真正开始具备“去读、去改、去验证”的可能。
FileSystem Access 的最小链路
用户任务
->
LLM 判断需要读取或修改文件
->
调用 read / write / edit / list 等文件工具
->
程序访问工作区文件系统
->
结果或文件变化回写 context
->
LLM 继续判断下一步
第三层:系统工程层
当系统开始拥有模型、工具和检索能力后,下一个问题就来了:这些能力怎样才能持续、稳定、可控地协同工作?
这就进入了真正的 Agent 工程语境。
Agent 是什么
Agent 是一个在 AI 领域被说得很多、也经常被说得很神秘的词。
如果从实践角度出发,我更愿意这样定义它:
Agent 不是一个单纯的对话接口,而是一个能够围绕目标持续感知、决策和行动的系统。
一个最小 Agent 往往至少包含这些部分:
- 一个 LLM
- 一组可调用工具
- 一个循环机制
- 一份持续累积的状态或消息历史
- 明确的停止条件
所以,聊天接口更像“一问一答”;而 Agent 更像“拿着目标持续做事,直到完成或者停下”。
session 和 state 是什么
session 可以理解成一次持续的会话或任务过程,state 则是这个过程中系统记住的状态。
比如一个 coding agent 在执行任务时,状态里可能包括:
- 当前在哪个仓库
- 当前进行到第几步
- 上次工具调用结果是什么
- 哪些文件已经改过
- 当前是成功、失败还是等待确认
只要系统开始跨多步行动,就一定会遇到 session 和 state 管理问题。因为 Agent 不只是“会回答”,而是“会持续做事”。
planning 是什么
planning 就是规划。
任务简单时,模型直接开干可能问题不大;但任务一复杂,直接动手往往很容易走偏。这时系统就会先让模型把目标拆成更小、更清晰的步骤,比如:
- 先读项目结构
- 再定位相关文件
- 再修改实现
- 再跑测试验证
prompt 更像任务说明,planning 更像执行路线。它解决的是:面对复杂目标,先把路径理顺。
planner、executor、verifier
这三个词在 Agent 应用里特别常见,可以把它们理解为一组典型的职责拆分:
planner:负责分析目标、制定步骤executor:负责实际执行步骤、调用工具、修改内容verifier:负责检查结果是否真的达标
有些系统里它们是不同的子代理,有些系统里只是同一个模型在不同阶段扮演不同角色。但背后的思想是一致的:把“想怎么做”“真正去做”“检查做得对不对”拆开。
orchestration 是什么
orchestration 通常可以翻译为“编排”。
如果说 tool calling 解决的是“单次怎么调用工具”,那 orchestration 解决的就是:
- 多步骤如何衔接
- 多个 agent 如何分工
- 哪一步先做,哪一步后做
- 失败之后如何重试或回滚
它关心的是系统级流程,而不是单个 prompt 的质量。所以一个项目一旦从“单脚本”长成“Agent 应用”,orchestration 通常就会出现。
harness 是什么
harness 这个词在中文资料里并不常见,但在 Agent 工程里非常关键。
你可以把它理解成:围绕模型搭建出来的工作环境和执行框架。
它通常包括:
- 工具系统
- 权限控制
- 文件系统或工作区
- 任务状态
- 上下文管理
- 日志和观察能力
如果说 LLM 是大脑,harness 就更像是大脑工作的身体、手脚和外部环境。很多所谓“Agent 应用开发”,本质上做的其实是 harness 工程,而不是训练模型本身。
skills 是什么
skills 可以理解成一组可复用的能力说明书。它们可能表现为:
- 一段特定领域的指令
- 一套约束和流程
- 某种工具组合的使用方式
比如一个 coding agent 可能会有“代码审查 skill”“写计划 skill”“测试驱动开发 skill”。这些 skill 不一定是代码,也可以是规则文件、模板、结构化提示或说明文档。
它解决的是:如何把经验沉淀成可复用的能力模块。
specs 是什么
specs 指规格说明、需求说明或实现约束文档。
很多 AI 编程失败,不是因为模型不会写代码,而是因为需求本身不清楚。spec 的作用就是把问题前置:
- 目标是什么
- 不做什么
- 输入输出是什么
- 验收标准是什么
它解决的不是“让文本更华丽”,而是“减少误解,让实现更可验证”。
第四层:治理和质量层
当系统开始真正能行动,另一个问题就变得非常现实:它会不会失控?出了问题我能不能看清?它做出来的东西到底靠不靠谱?
sandbox 是什么
sandbox 指的是让 Agent 在一个受控、隔离的环境里执行操作。
例如:
- 只允许访问某个工作目录
- 只允许运行白名单命令
- 在容器或临时环境里改代码
- 任务结束后销毁环境
它之所以重要,是因为一旦 Agent 能读文件、改代码、跑命令,你就必须回答一个现实问题:它到底能影响到哪里?
guardrails 是什么
guardrails 可以理解成系统的安全护栏。
比如:
- 禁止访问敏感文件
- 禁止执行危险命令
- 要求输出符合固定格式
- 高风险操作必须人工确认
prompt 更像“告诉模型该怎么做”,guardrails 更像“即使模型想乱来,系统也要把它拦住”。
observability 是什么
observability 指系统的可观测性,也就是你能不能看清它到底发生了什么。
在 Agent 场景里,它通常包括:
- 每一步做了什么
- 调用了哪些工具
- 花了多少时间
- 消耗了多少 token
- 为什么失败
- 当前卡在哪一步
没有 observability,你只会知道“它没做好”;有了 observability,你才知道它究竟是 prompt 出了问题、检索出了问题、工具出了问题,还是状态机出了问题。
memory 是什么
memory 指系统保留并复用历史信息的能力。
它可以很简单,比如保留最近几轮对话;也可以更复杂,比如:
- 记住用户偏好
- 记住项目结构
- 记住任务阶段
- 记住之前失败过的尝试
没有 memory,系统每次都像“重新认识你”;有了 memory,它才更像是在连续地工作。
eval 是什么
eval 就是评估。
在传统软件里,我们用测试判断功能对不对;在 AI 应用里,eval 的作用也类似,只不过评估对象变得更复杂。它可能关注:
- 回答是否正确
- 工具是否调用对了
- 格式是否稳定
- 检索是否命中正确资料
- 一个 Agent 是否真的完成了任务
如果没有 eval,我们就很容易陷入一种错觉:它看起来像对,所以它应该真的对。可 AI 系统最容易出现的问题,恰恰就是“说得像那么回事,但并没有真正做对”。
从单次调用到 Agent 应用,它是怎么一步步长出来的
如果把这些词按系统生长的顺序重新串起来,我会得到这样一条路线:
最开始,我们只有一次 LLM inference
->
为了更稳定地控制输出,我们设计 prompt,并关注 temperature
->
为了让程序更容易消费结果,我们引入 structured output
->
为了让模型能获取真实世界能力,我们接入 tool calling / MCP
->
为了让模型学会边判断边行动,我们引入 ReAct 这类执行模式
->
为了让模型回答私有知识问题,我们加入 RAG 和 embedding
->
为了让模型真正碰到项目状态,我们加入 FileSystem Access
->
为了让一次调用变成持续过程,我们开始管理 session 和 state
->
为了让复杂目标不至于乱做,我们加入 planning
->
为了拆分职责,我们引入 planner / executor / verifier
->
为了让多步骤和多角色协同起来,我们需要 orchestration
->
为了让系统可控,我们补上 sandbox 和 guardrails
->
为了知道系统到底在做什么,我们建设 observability
->
最后再用 eval 反过来判断整个系统是否真的有效
这样看下来,Agent 其实不是什么突然冒出来的神秘新物种,它更像是一层层工程能力叠出来的结果。
再看几张链路图
有些概念看文字很容易懂,但过两天也很容易散掉。所以我想用几张图把它们重新钉在一起。
从聊天到 Agent 的能力升级
聊天接口
只有 prompt + LLM + answer
->
工具增强应用
prompt + LLM + tool calling + ReAct
->
知识增强应用
prompt + LLM + ReAct + RAG + FileSystem Access + memory
->
Agent 应用
prompt + tools + ReAct + RAG + FileSystem Access + state + planning + orchestration + eval
Agent 系统的分层图
+------------------------------------------------------+
| Agent Product |
| chat UI / task UI / approval / logs / diff |
+------------------------------------------------------+
| Orchestration Layer |
| planner / executor / verifier / workflow / state |
+------------------------------------------------------+
| Capability Layer |
| tool calling / ReAct / RAG / FileSystem Access |
| / MCP / skills / memory |
+------------------------------------------------------+
| Model Layer |
| LLM / prompt / inference / temperature / tokens |
+------------------------------------------------------+
| Safety & Quality Layer |
| sandbox / guardrails / observability / eval |
+------------------------------------------------------+
一个 coding agent 常见的执行闭环
用户提需求
->
specs 明确目标和验收标准
->
planner 拆步骤
->
executor 调工具读文件 / 改代码 / 跑命令
->
verifier 跑测试和检查
->
observability 记录全过程
->
eval 判断结果是否达标
->
通过则完成,不通过则回到 planner 或 executor
把这些词重新放回正确的位置
如果现在让我把这些概念重新归类,我会这样理解:
LLM是核心能力引擎prompt、temperature、context、inference、structured output是模型使用层tool calling、ReAct、RAG、FileSystem Access、embedding、MCP是能力扩展层memory、skills、specs、session、state、planning、orchestration、harness是系统工程层sandbox、guardrails、observability是系统治理层eval是质量保障层
这样一来,很多原本混在一起的词就能重新归位。
写在最后:我现在终于知道自己在学什么了
如果只用一句话概括我现在的理解,那就是:
AI 应用不是“接个模型接口就结束了”,而是围绕模型组织上下文、工具、知识、状态、治理和评估的一整套工程。
更具体一点说:
- 聊天接口解决的是“让模型回答”
- tool calling 解决的是“让模型行动”
- ReAct 解决的是“让模型在行动和观察之间持续决定下一步”
- RAG 解决的是“让模型基于外部知识回答”
- FileSystem Access 解决的是“让模型真正接触工作区里的文件和项目状态”
- structured output 解决的是“让模型输出更容易被程序消费”
- memory 解决的是“让系统持续记住重要信息”
- orchestration 解决的是“让多步骤和多角色协同起来”
- sandbox 和 guardrails 解决的是“让系统在能行动的同时不失控”
- observability 解决的是“让我看清它到底做了什么”
- eval 解决的是“让我知道它到底是不是好用”
- Agent 则是把这些能力真正串成闭环之后,开始持续工作的形态
对初学者来说,这篇文章最大的价值,不是记住了多少英文缩写,而是终于能把这些概念放回到正确的位置上。

